私家車駕駛證書課程 課程編號:33C135930
輕型貨車駕駛證書課程 課程編號:33C135922
課程由「貨櫃運輸業職工總會(課程部)」(院校編號:850)提供,以下課程詳情由該院校授權學車王平台刊登展示。
經學車王了解課程資訊|附送平台學習支援安排
學車王為你整理不同持續進修基金認可的學車課程資訊,並提供免費專人諮詢服務,協助你比較課程內容、上課安排及報讀流程,一次過處理報名所需資料,過程更清晰安心。
適逢學車王十週年期間,凡經學車王使用課程資訊及諮詢服務,並報讀 「貨櫃運輸業職工總會(課程部)」之私家車或輕型貨車持續進修課程之學員,可獲學車王*額外提供以下學習及行政支援安排*(由學車王提供,並不屬於課程內容,亦不影響課程學費):
1) 筆試常見題型整理及線上資訊分享
整合常見筆試題型及應試須知,協助學員掌握重點內容,加強理解。
2) 路試流程及注意事項線上資訊分享
分享常見路面情況、路試流程及實戰經驗,讓學員對考試安排有更清晰了解。
3) 重考快期代辦資訊及跟進支援
提供相關行政流程資訊、代辦安排及專人跟進,協助學員處理重考事宜。
以上學習及行政支援均屬學車王平台提供之附加服務,不構成課程一部分,亦不涉及課程費用調整。
課程之教學內容、課程安排及評核事宜,均由相關院校(課程部)按其既定機制負責。而學車王所提供之支援,僅屬資訊及行政層面的協助,以協助學員更清楚了解相關安排。
立即報名,由專人即時回覆詳情
收費
成功申請持續進修基金的最高資助金額及發還部分學費後,只需繳付:
$5,024*
全期學費包括:
課程學費(已包租車費) | $18810 ( $2,090 X 9期 ) |
運輸署報名費用** | $510 |
運輸署學習駕駛執照費用** | $548 |
| 租車費用 | $1,000 |
持續進修基金計算方法:
課程學費資助分為兩部分,分別為 $10,000 資助及 $3,786 資助。最終學員自行繳付學費為 $5,024。

*繳付金額以持續進修基金最高上限2萬5計算
*學員需成功修畢課程(詳情參閱「畢業要求」)
**運輸署費用不可申請 “持續進修基金” 資助
付款及申請發還款項時序
報名當日繳付
第1期學費$2090
運輸署報名費用$510
運輸署學習駕駛執照費用548
租車費用$1000
報名後第2至12個月繳付
繳付第2至9期學費
每期$2,090,共$16,720
收費方式:每月現金支付、網上過數或轉數快
由入學日起計2年內
符合持續進修基金申請資格的學員申請發還款項
如以最高基金結餘$25,000計算,資助金額為$13,786
(可參閱持續進修基金網頁了解申請資格;可於持續進修基金戶口網頁查閱基金結餘)
授課地點
理論課:九龍佐敦渡船街28號寶時商業中心5樓506室
路面實習課:可自行與駕駛教師約定上堂地點,一般位於九龍塘,旺角地區公共路面,方便學員交通。
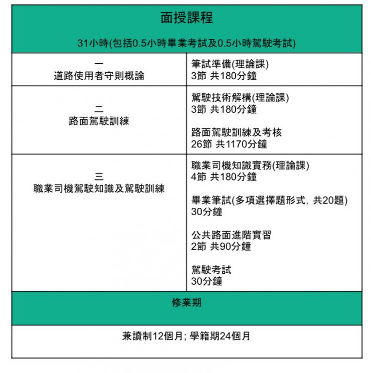
課程大綱

入讀要求
- 申請人需年滿十八歲或以上
- 體格需符合運輸署訂明之駕駛要求 (詳情請參閱運輸署文件申請表格TD82及TD555之細則;如殘疾人士報讀課程及需使用改裝車輛,將視乎當時車輛之供應作收生安排)
- 持小六或以上學歷或通過入學試
畢業要求
- 於駕駛實習(包括:「學習駕駛訓練」、及「模擬考試」)及面授課程的整體出席率均達70%或以上;
- 於「畢業筆試」取得合格成績(65%)
- 於「畢業駕駛考試*」取得合格成績
*由於課題三的駕駛訓練部份及本校的畢業駕駛考試均要求學員於快速公路及隧道等路面駕駛車輛,而根據道路交通條例,駕駛者必須持有運輸署發出的暫准駕駛執照或正式駕駛執照才能在上述路面駕駛。因此,學員必須於修讀課題三及參加本校的畢業駕駛考試前, 於運輸署筆試及路試取得合格成績, 並成功申領運輸署發出的暫准駕駛執照。
如果需要報持續進修基金課程,麻煩你去我地網頁做個登記😊👇
免責聲明:該私家車/輕型貨車證書課程由「貨櫃運輸業職工總會(課程部)」(院校編號:850)提供,須接受香港學術及職業資歷評審局評核。學車王平台獲該院校授權展示課程詳情及提供客戶咨詢服務,課程教學安排和後續跟進均由該院校直接負責。
請輸入驗證碼



